主页公司名称
内网
集团网站
首页
集团概况
集团简介
集团荣誉
新闻动态
枣矿故事
基层动态
媒体聚焦
榴花文苑
和谐矿区
精彩瞬间
评论园地
电视新闻
信息公开
走进矿区
枣矿微信
数字报纸
通知公告
党群工作
宣传思想
组织建设
纪检监察
工会工作
共青团工作
产业布局
采购平台
联系我们
集团
概况
您的位置:
首页
集团概况
集团要闻
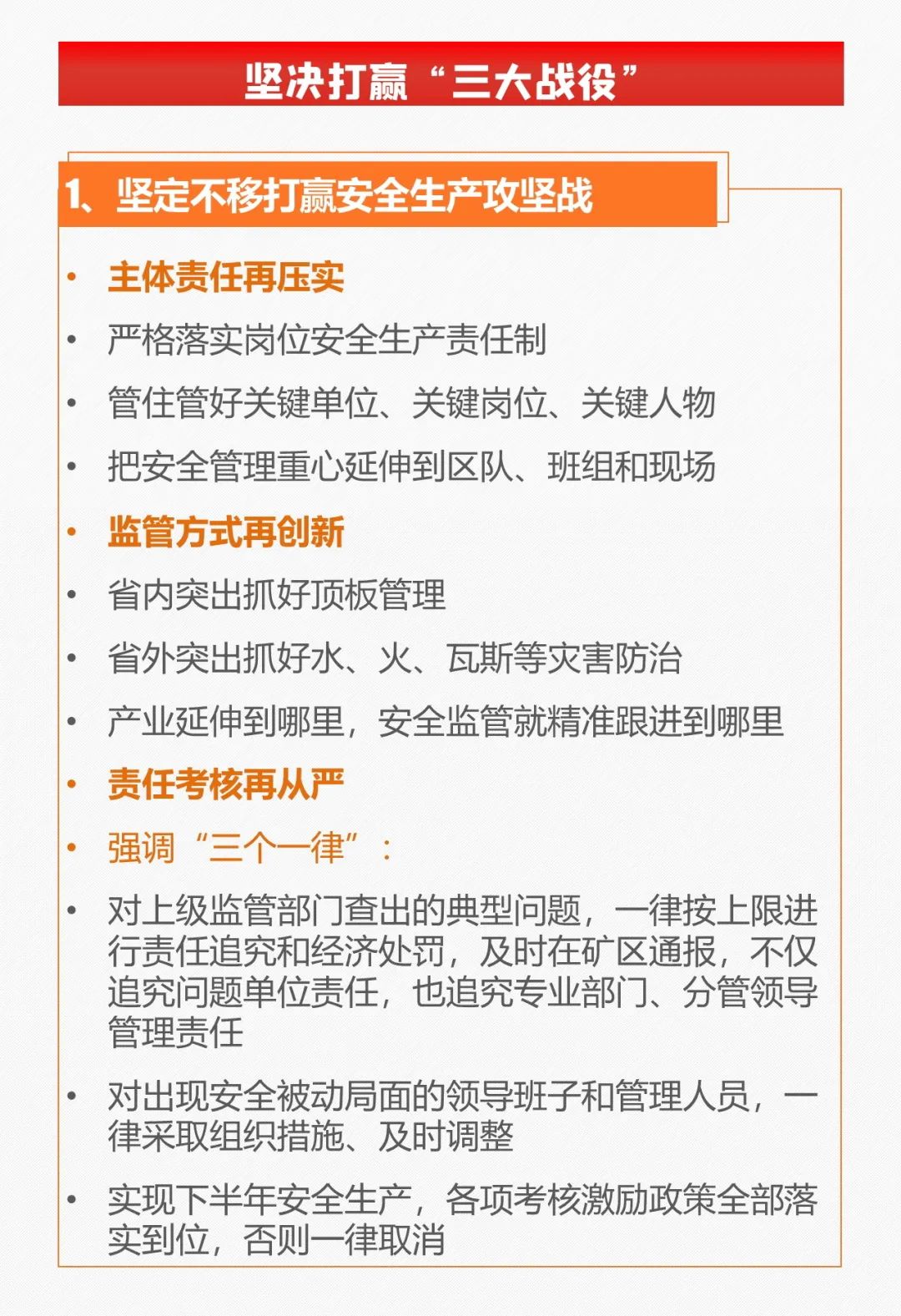
图解|侯宇刚在半年工作会议上的讲话要点
作者: 董顶峰 王从祥 发布日期: 2022年07月10日 来源: 山东能源枣矿集团
枣矿集团半年工作会议要求,踔厉奋发、笃行不怠,实现“历史最好年” 献礼党的二十大
图解|李文在半年工作会议上的讲话要点