主页公司名称
内网
集团网站
首页
集团概况
集团简介
集团荣誉
新闻动态
枣矿故事
基层动态
媒体聚焦
榴花文苑
和谐矿区
精彩瞬间
评论园地
电视新闻
信息公开
走进矿区
枣矿微信
数字报纸
通知公告
党群工作
宣传思想
组织建设
纪检监察
工会工作
共青团工作
产业布局
采购平台
联系我们
集团
概况
您的位置:
首页
集团概况
集团要闻
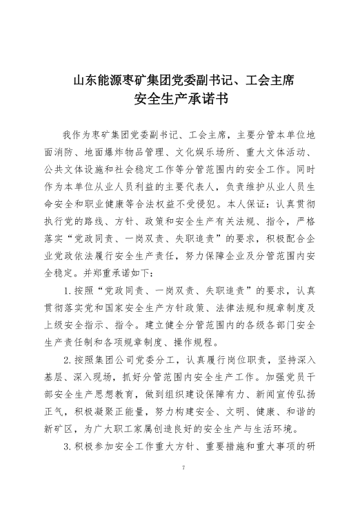
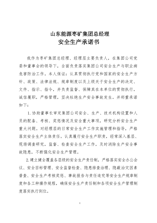
山东能源枣矿集团领导班子成员安全生产承诺书
发布日期: 2020年08月12日
张延伟分别到付村、三河口、滕东进行包保督导安全工作
张延伟会见华润电力江苏大区副总经理韩玉新一行